پنج شنبه ۳۱ اردیبهشت ۱۴۰۵

مقالات

تمرین مواجهه با سیلاب

تمرین مواجهه با سیلاب
سیل پدیده‌ای است که هنگام بروز، مانند هر بلای طبیعی دیگر، می‌تواند دارای آثار تخریبی غیرقابل اجتناب باشد. امری که با آموزش مناسب در میان اقشار متفاوت، تا حدی قابل مدیریت است. این آموزش‌ها نه‌تنها به شرایط بروز پدیده و نحوه مواجهه با آن می‌پردازند و از این طریق آسیب‌پذیری را کاهش می‌دهند، بلکه نحوه مشارکت در کاهش زمینه و بستر بروز سیلاب را نیز پوشش می‌دهد.

موقعیت آسیب‌پذیری
کشور ما از منظر پهنه‌بندی، در بسیاری از نقاط با احتمال وقوع سیل، دست‌به‌گریبان است. لذا ضروری است تا نحوه مدیریت در موقعیت و شرایط اضطرار و راه‌های مقابله با آن را آموزش دیده باشیم تا از این طریق خسارات وارده به ویژه در حوزه خسارات انسانی به حداقل برسد. از آنجا که مخاطبان کودک و نوجوان که به‌طور عمده در شبکه آموزش‌وپرورش در حال تحصیل می‌باشند، بخش بزرگی از جامعه را تشکیل می‌دهند و نسل آینده کشور را می‌سازند و در مخاطرات طبیعی نیز آسیب‌پذیرترند؛ آموزش این قشر از اهمیت بالایی برخوردار است.

 

وضعیت بارش
می‌دانیم که سال‌های آبی 99 – 97 از حیث بارش‌ها، نسبت به متوسط بلندمدت، رشد قابل ملاحظه‌ای داشته است. از این منظر، بارش‌های اسفند 98 و بهار 99 در کشور (تصویر 1) به آبگیری بسیاری از تالاب‌ها، تغذیه سفره‌های زیرزمینی و تأمین و آبگیری مخازن سدها منجر شد. با این حال، این بارندگی‌ها علاوه بر مزایایی که برای کشور داشت، سبب جاری شدن سیلاب‌هایی شد که به تبع آن در برخی نقاط کشور خسارات اقتصادی، اجتماعی و انسانی جدی به بار آورد. برای مثال مطابق ارزیابی‌ها حجم بارش‌ها در نوروز سال 1398 به گونه‌ای بود که 20 استان کشور درگیر سیل شدند و آسیب‌شناسی‌ها حاکی است در اثر وقوع این سیلاب‌ها مجموعاً 62 شهر و 2714 روستا تحت تأثیر قرار گرفتند.

همان‌طور که در نمودار شماره 1 مشاهده می‌کنید، بارش‌ها در بسیاری از استان‌ها تغییر چشم‌گیری داشته و همچنین در نقشه این تغییرات را به وضوح دریافت می‌کنید.

 

سیلاب نمودار 1. تغییرات بارش کشور در بازه فروردین 1398 تا اردیبهشت 1399


 
سیلاب تصویر 1.  نقشه پهنه‌بندی مقدار انحراف بارش کشور در بازه فروردین 98 تا اردیبهشت 99

 


فصل اول کتاب «انسان و محیط زیست» که مباحث مربوط به آب را پوشش می‌دهد، بستری مناسب برای آموزش‌های سواد آبی است تا در سال تحصیلی، با بهره‌گیری از همکاری بخش آب وزارت نیرو و آموزش‌وپرورش در رابطه با تعمیق آموزش‌های این فصل، زمینه گسترش آموزش‌ها و ایجاد و ارتقای آمادگی‌ها برای مواجهه صحیح با سیلاب، فراهم آید. چارچوب پیشنهادی حاضر، تمرین مواجهه صحیح با سیلاب به صورت مشارکتی و با حضور همه، اعم از مدیر مدرسه، دانش‌آموزان و دبیران مدرسه می‌باشد؛ برنامه‌ای که مبنای آموزش‌ها و اقدامات بعدی خواهد بود.

 

 

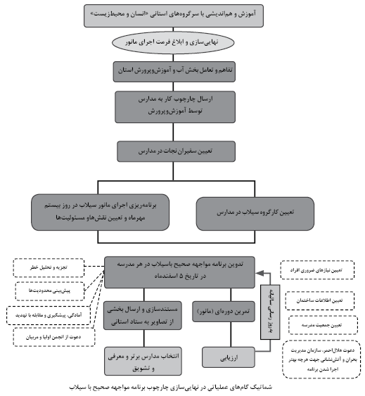
سیلاب نمودار 2. طرح شماتیک گام‌های عملیاتی در نهایی‌سازی چارچوب برنامه مواجهه صحیح با سیلاب


طرح شماتیک نمودار 2 تهیه یک برنامه ویژه جهت اقدام صحیح، قبل از وقوع، حین وقوع و پس از وقوع سیلاب و نیز تشریح مسئولیت‌ها و وظایف و برنامه‌ریزی جهت اقدام صحیح در شرایط سیلاب می‌باشد و بایستی ویژه هر مدرسه تدوین گردد. این برنامه شامل تعیین نقش‌ها و مسئولیت‌ها، سیستم‌های کنترل، برنامه‌های ارتباطی داخلی و خارجی، برنامه‌های آموزش، تعیین اختیارات و مراجع مطابق دستور‌العمل‌ها، شناسایی خطرات بالقوه، شناسایی افراد آسیب‌پذیر و... است.

در نقشه ساختمان، مسیرهای تخلیه، محل سرپناه، ایستگاه‌های اطفای حریق، محل کپسول‌های آتش‌نشانی و آ‌تش‌خاموش‌کن‌ها، جعبه کمک‌های اولیه، محل ذخیره‌سازی مواد خطرناک (به‌ویژه در آزمایشگاه مدارس) مشخص شده است. کلیه کارکنان مدرسه موظف‌اند این مکان‌ها را بشناسند و با نحوه عملکرد آن‌ها آشنا باشند.

دانش‌آموزان مدرسه همراه با معلمان و متخصصان در یک روز مشخص باید با همکاری یکدیگر، به شناسایی و تحلیل خطرات و ریسک‌های بالقوه مدرسه که ممکن است برای افراد، آسیب‌رسان و یا خطرآفرین باشد، بپردازند.

 

مسیر طی شده از سال 1397 تا 5 اسفند 1398
• برگزاری کارگاه و نشست تخصصی 21 شهریور 1397 و اعلام استان تهران به‌عنوان پایلوت ‌آموزش‌های آبی

جریان پیشبرد پایلوت‌ طرح در شهر تهران 60581 دانش‌آموز پایه یازدهم تحصیلی تحت آموزش‌های تکمیلی سواد آبی قرار گرفته‌اند که از این تعداد 44290 نفر در مدارس دولتی و 16291 نفر در مدارس غیردولتی مشغول به تحصیل می‌باشند. تعداد مدارس دوره دوم متوسطه شهر تهران 865 دبیرستان است که 406 دبیرستان دولتی و 459 دبیرستان به صورت غیردولتی اداره می‌شوند.

علاوه بر کارگاه برگزارشده، اقلام آموزشی جهت انتقال بهتر مفاهیم مدنظر با نظارت مشاور علمی طرح تدوین و در اختیار مدارس متوسطه دوم در تهران قرار گرفت. این اقلام در سه دسته تقسیم‌بندی می‌شود:

تدوین پیشتیبان آموزشی- ارتباطی برای معلمان، شامل بسته دانش‌افزای پشتیبان برای معلمان مدارس در 38 صفحه

محتوای آموزشی- مشارکتی برای دانش‌آموزان شامل تدوین چارچوب مشارکتی دانش‌آموزان در مسیر تقویت فعالیت‌های فصل اول کتاب در 19 صفحه

تهیه اقلام کمک‌آموزشی برای سایر گروه‌های مخاطب، شامل بروشور آموزشی ویژه بانوان، بروشور آموزشی ویژه روحانیون، بروشور آموزشی ویژه مبلغان مذهبی، بروشور آموزشی ویژه قضات و نیروی انتظامی، بروشور آموزشی با موضوع آب مجازی، اینفوگراف با موضوع «آب مجازی»، اینفوگراف با موضوع «آب زیرزمینی استان تهران»

 

رویدادنگاری
• ابلاغ شیوه‌نامه

از مهم‌ترین اقدامات صورت‌گرفته که زیربنای حرکت آغاز شده در سطح کشور است می‌توان به ابلاغ شیوه‌نامه «گسترش سواد آ‌بی با محوریت کتاب انسان و محیط زیست» در مهرماه 1397 توسط مدیرعامل شرکت مدیریت منابع آب ایران اشاره نمود. این شیوه‌نامه در تاریخ 17 مهر 1397 به شماره‌نامه 97/100/15206 به مدیران عامل شرکت‌های آب منطقه‌ای و سازمان آب و برق خوزستان ابلاغ گردیده است.


نشست هم‌اندیشی مدیران روابط عمومی و دفتر تألیف وزارت آموزش‌وپرورش

2 و 3 آبان 97 در کنار کارگاه و اقلام آموزشی شرکت آب منطقه‌ای تهران، طبق برنامه حمایتی مندرج در شیوه‌نامه، در فراهم آوردن امکان بازدیدهای علمی برای معلمان و دانش‌آموزان با هدف اثربخشی آموزش‌ها در مدارس، اقدامات گوناگونی را در دستور کار خود قرار داد.


بازدید از سازه‌های آبی

با هماهنگی آب منطقه‌ای تهران از ابتدای سال 1397 تاکنون تعداد بیش از 1700 نفر از معلمان، دانش‌آموزانی از مدارس علامه حلی، تلاش، مؤسسه فرایند فرداد و صلحا از سد لتیان بازدید کرده‌اند. در این بازدیدها تلاش شده است تا معلمان و دانش‌آموزان در روندی دوسویه ضمن بازدید از تأسیسات آبی، با مسئله آب از ابعاد مختلف، بیشتر آشنا شوند.


همایش‌های دانش‌آموزی و بازدیدهای دبیران

همچنین با راهبری روابط عمومی شرکت آب منطقه‌ای تهران، اقدامات متنوعی در حمایت از روند گسترش آموزه‌های آبی انجام گرفته است؛ از جمله: اولین همایش فرهنگی- پژوهشی بحران آب در مجتمع آموزشی شهید مهدوی و اقداماتی نظیر برگزاری کارگاه‌های آموزشی طرح داناب در مدرسه شیخ فضل‌الله نوری و دبیرستان دخترانه اخلاص در استان تهران در بخشی از مسیر پیش رو، برنامه‌ریزی گردید که تعدادی از معلمان و سرگروه‌های آموزشی و همچنین همکاران دفتر تألیف کتاب‌های  درسی ابتدایی و متوسطه نظری در کارگاه‌های عملی و بازدیدهای علمی شرکت‌ کنند و اطلاعات آبی تکمیلی در اختیارشان قرار گیرد.

 

برگزاری کارگاه آموزشی برای فرونشست

برای این منظور در تاریخ 29 و 30 بهمن ماه سال جاری کارگاهی آموزشی در سالن اجتماعات اداره تبلیغات اسلامی شهرستان ورامین تشکیل گردید و تعدادی از معلمان و سرگروه‌های آموزشی زمین‌شناسی، جغرافیا و مطالعات اجتماعی با مؤلفه‌های مختلف مدیریت مصرف و شرایط منابع آبی آشنا شدند و پس از پرسش و پاسخ، معلمان از پیامدهای پدیده فرونشست از روستای ابردژ از توابع شهرستان ورامین بازدید کردند.

همچنین در 6 بهمن‌ماه سال 97 زمینه بازدید همکاران دفتر تألیف کتاب‌های درسی ابتدایی و متوسطه نظری از تصفیه‌خانه شماره 3 و 4 تهران فراهم گردید تا همکاران محترم ضمن شرکت در کارگاه آموزشی برنامه‌ریزی شده، از این تصفیه‌خانه‌ها بازدید نمایند.


 سیلاب
برآورد اجمالی وضعیت آموزش‌های داده شده به تفکیک استان‌ها را در بازه سا‌ل 1396 تا 1397 می‌توان با یک نگاه در نقشه و نمودار زیر مشاهده کرد. (تصویر 2)

 

 

سیلاب تصویر 3. وضعیت عملکرد استان‌ها در پیشبرد طرح و گسترش سواد آبی با محوریت کتاب انسان و محیط زیست،

سال تحصیلی 98 ـ 1397 به تفکیک استان‌ها و با نمایش تعداد دانش‌آموزان تحت پوشش طرح در هر استان



تدوین راهنمای اجرای مانور آموزشی سیلاب

 گردآوری، ترجمه و تنظیم راهنمای تمرین مواجهه با سیلاب ویژه مدارس از اردیبهشت الی شهریور 1398



نشست سرگروه‌ها در تهران

 نشست 2 روزه 6 و 7 شهریور 1398 با شرکت تمام سرگروه‌های آموزشی و مدیران آب منطقه‌ای استان‌ها به این ترتیب که در این نشست دو پنل، پنل اول «پنل ویژه فصل نخست کتاب با تأکید بر سیلاب» و پس از پنل اول بازدید بخش آزمایشگاه کیفی آب منطقه‌ای تهران، سپس پنل دوم برنامه با عنوان «پنل ویژه سایر فصول با رویکرد همبست» برگزار شد.

روز دوم بازدید از سد لتیان، حریم رود جاجرود و مناطق تخریبی اطراف آن که حریم رودخانه را رعایت نکرده بودند انجام پذیرفت.


سیلاب
پیوستن بخش آموزش سازمان محیط زیست برای همراهی و تسهیل آموزش مهرماه 98



نشست مشهد (رونمایی از راهنمای تمرین مواجهه با سیلاب مشهد آخر آبان 98)

 

این راهنما در چارچوبی استاندارد (9 صفحه راهنما – 20 صفحه پیوست) تهیه شده است.

 سیلاب


نشست کرمان (نشست سراسری آموزش و تبیین راهنمای تمرین مواجهه با سیلاب کرمان 4-5 دی‌ماه 1398)

به منظور هماهنگی در رابطه با اجرای صحیح و مؤثر این تمرین، نشست سراسری طرح گسترش سواد آبی، با حضور سرگروه‌های استانی آموزشی کتاب انسان و محیط زیست از کل کشور، در تاریخ چهارم و پنجم دی‌ماه در شهر کرمان برگزار شد.

 

ارسال بسته آموزشی (راهنمای اجرا و فرم‌های پیوست) دی‌ماه 1398

 
سیلاب

برای هم‌گامی و هماهنگی کل کشور نمودار 4 تهیه شده است.


سیلاب نمودار 4. نمودار شماتیک از مسیر گام به گام برای تمرین صحیح مواجهه با سیلاب


تکمیل فرم‌ها، آموزش‌های مورد نیاز به دانش‌آموزان آبان تا اسفند 98


قرار گرفتن در شبکه شاد اردیبهشت 99

برای اینکه روند پیشرفت مراحل سیستماتیک و منسجم باشد نمودار ذیل برای مدارس تهیه شد. (نمودار 5)

سیلاب نمودار 5. مراحل اجرای مواجهه صحیح با سیلاب در مدارس



•  اجرای تمرین مواجهه با سیلاب 5 اسفند 1398

•  در راستای بهبود کار، پرسشنامه‌ای به منظور ارزیابی اقدامات صورت گرفته در استان‌ها و نیز ارزیابی طرح مذکور و تعیین نقاط قابل بهبود و بهره‌مندی از پیشنهادات همکاران تهیه شد که هم‌اکنون هم در حال مستندسازی، جمع‌آوری و نهایی‌سازی اقدامات این تمرین برای سال تحصیلی آینده می‌باشیم.


۱۷۳۴
کلیدواژه (keyword): رشد آموزش علوم زمین,گزارش,مواجهه با سیلاب,بلای طبیعی,سیل,شرایط اضطراب,آبگیری مخازن,تغییرات بارش,
برای نظر دادن ابتدا باید به سیستم وارد شوید. برای ورود به سیستم روی کلید زیر کلیک کنید.